Role In Agile Project - well!
According to EU Consultancy, around half of all organisations have now been applying agile practices for at least three years as a methodology for change and transformation. While agile has its roots in the software industry, its benefits — endowing companies with a more flexible, efficient and results-led way of delivering products and services — have been shown to boost bottom-line results in other sectors. EU Consultancy highlights international studies that demonstrate leaders in agile working rank in the top quartile for revenue growth and profitability. So, in this brave new agile world, where does the project management office PMO fit in? The traditional take on a PMO is a group or department within an organisation that defines and maintains standards for project management within that organisation, with the aim of standardising and introducing economies of repetition in the execution of projects. The PMO trend has grown over the past four decades, with these types of groups or departments now embedded in some 60 per cent of worldwide organisations. A more up-to-date definition describes a group or department within an organisation tasked with the centralised, and coordinated, management of all projects.Role In Agile Project Video
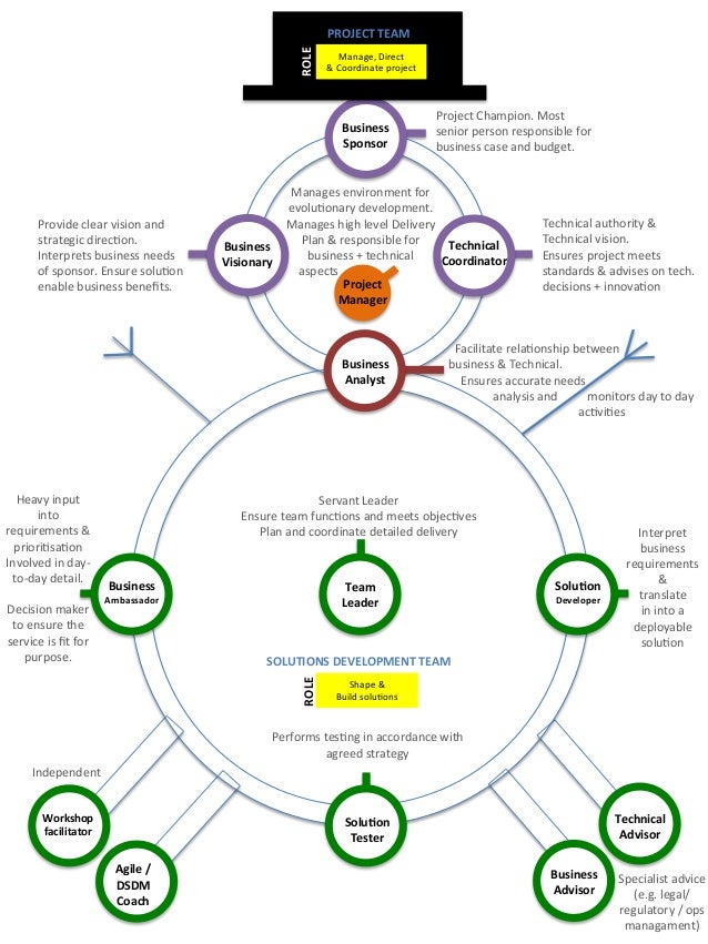
Role In Agile Project![[BKEYWORD-0-3] Role In Agile Project](https://image.slidesharecdn.com/agilepmthesnowman-160929200203/95/the-snowman-visualising-agile-project-roles-responsibilities-1-638.jpg?cb=1475179638)
With organizational strategy as the foundation, students learn how to develop the product vision and the product roadmap, identify user roles, and write user stories.

Additional topics include agile culture, ethics, project selection, chartering, scrum, kanban, team development, release planning, value assignment, retrospectives, and risk management. Students learn by doing, using their projects for most activities.
Share this article
These are the most fundamental and critical components of Agile project management. These methods, Agile applications and tools, tasks, and values can help you transform your approach and continue collaborating to be more resilient and respond to improvements as they come as you migrate your team to an Agile framework.

Agile isn't for everybody, but it has a lot of advantages for teams that use it right, such as smooth work cycles and accelerated creativity. Here is a list of the topics we will cover in this course: Understanding the need for change in the traditional software development process What is Agile.]

One thought on “Role In Agile Project”